作为做了五年诛仙手游攻略的撰稿人,几乎每天都会被玩家问到同一个问题,诛仙手游里到底什么职业最强。其实这个问题从来没有固定的标准答案,不同的玩法场景对应的强势职业完全不同,先不说副本、帮战、单挑的需求差异,就算是同个职业,不同的养成思路也会带来截然不同的强度表现。
![诛仙手游什么职业强[图1]](https://static.down8818.com/uploads/20260217/69941a95968239.82164700.png)
先说说日常副本的首选,焚香谷绝对是当下版本的稳妥选择,不管是普通的剧情副本还是高端的跨服团本,它的输出稳定性都拉满,技能覆盖范围广,还自带持续灼烧的挂伤效果,甚至可以通过切换流派调整输出方向,爆伤流的焚香在团本里的输出会更亮眼,而控制流的焚香则可以帮队友控住难缠的小怪,组队时永远是各个队长争抢的对象,哪怕是零氪玩家,只要堆好暴击和爆伤属性,也能轻松跟上团队的输出节奏,不用太费心调整养成细节。
![诛仙手游什么职业强[图2]](https://static.down8818.com/uploads/20260217/69941a95e18ac9.85043765.png)
如果你更偏爱PK玩法,合欢派依旧是单挑领域的天花板,近身爆发能力极强,一套技能连招可以直接秒掉脆皮输出职业,自带的闪避和加速技能既能追人也能跑路,不过合欢对操作要求稍高,需要精准把控技能衔接的时机,新手玩家可能需要多练几把才能熟练上手,熟练之后的PK体验会非常爽快,不少老玩家都会靠合欢在跨服PK赛里拿到不错的名次。
要是经常参与帮战和跨服群体战斗,鬼道会是更合适的选择,它的群体伤害能力出众,技能可以召唤毒虫布置陷阱,还能给敌方施加持续减益的Debuff,帮战时站在后排就能为队友提供输出支援,同时限制敌方走位,哪怕养成一般的玩家,也能在群体战里发挥不小的作用,不会像单体职业那样容易被集火针对,团队贡献度会非常可观。
如果不想玩输出,只想轻松养老,天音寺和天华这两个辅助职业永远不会出错,天音的群体奶量充足,还自带护盾和复活技能,不管是副本还是帮战都极受欢迎,几乎每个队伍都会带至少一名天音,天华则更偏向辅助控制,能给队友叠加增益buff,还能封印敌方的技能,适合喜欢团队配合的玩家,而且养成成本相对较低,不用刻意堆输出属性,只要堆好生命值和抗性就能满足大部分需求。
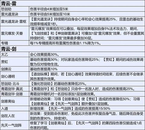
不少新手玩家会盲目跟风选择热门职业,但其实每个职业都有不同的流派玩法,比如青云门可以走控制流或者输出流,鬼王宗可以走坦克流或者暴击流,关键还是要看自己的玩法喜好,之前有个新手玩家选了凌烟阁,一开始觉得伤害不如热门职业,后来调整了技能搭配和属性养成方向,现在在帮战里也能打出亮眼的表现,所以职业没有绝对的强弱,适合自己的才是最强的。
比如打跨服团本时,焚香谷的输出站位和技能释放时机都有讲究,画面里能看到一众玩家围绕BOSS输出,焚香的技能光柱覆盖了大半战场,不少奶妈都在后排持续抬血,这样的输出场景既能保证伤害,又不会因为站位太靠前被BOSS大招打到,很多新手玩家都会参考这类实战画面调整自己的玩法。


